前列腺癌是男性最常见的恶性肿瘤,也是全球男性人群中的死亡原因之一。我们的研究目标是使用电脑网络的分析工具,利用快速成长的二代测序(NGS)的数据,对疾病的机制提出新的见解和特别是对人类转录组数据的做出分析和解释。通过基因和调控区域的基因表达的分析,可以发现在肿瘤细胞内生长的肿瘤细胞的特定途径和过程。确定这些激活途径和网络可以揭示失调的过程,告知治疗方案和突出的目标潜在的生物标志物,以改善患者的预后和治疗。高分辨率测序技术,如RNA-Seq产生的数据,可以当做表达变化及其模式的标本。利用从NCBI SRA 的RNA-Seq数据公共库找到的人类前列腺肿瘤样本数据,我们运用了CLC Genome Workbench对病人样本和正常患者的样本进行的基因表达变化分析。为了阐明其变化的生物学过程,我们采用了利用人工筛选的生物信息数据库的IPA®软件进行相关的生物通路分析找出特异的生物标记物。
材料和方法
图1中概述了了分析工作流程图。样本测序数据参考Nacu,S& Wu,T的研究所得。包含了三组正常和肿瘤前列腺癌组织,从NCBI的GEO数据库下载了包含这一数据的GSE24283数据集。使用了CLC GenomeWorkbench基因组学平台4.5版和IPA 7.5软件平台进行所有数据的上传和电脑模拟分析分析(见图1)。倍率变化大于5且P<0.05作为分析数据肿瘤对比变化正常实验的阈值。使用IPA独有的数据库Ingenuity® Knowledge Base作为参考集。
图一:结合CLC与IPA分析的工作流程。数据在CLC平台的分析准备步骤:定位,定位,表达价值生成和QC值的计算。所得的数据加载到IPA中,对其进行过滤和分析得到深入的生物学解释。
图二:对样本进行质控分析。A)对所有组织的重复数据做的皮尔森系数计算的。患者3正常样本的与其他正常的样品差异较大,在图中有与较低的r值。B)双作图的主成分分析。所有正常样本为红色点,所有肿瘤样本为绿色点。患者3的正常样本与肿瘤组较为接近,而不是与其他正常样本组类似。
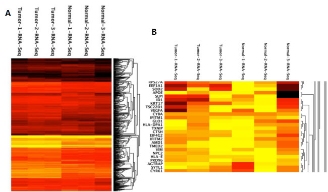
图三:全局表达模式。A)肿瘤和正常样本中的所有基因的聚类表。患者3的正常样本似乎有一个独立的表达模式。B)差异表达基因在特定基因的变化部分细节图,先前在前列腺癌和其他癌症中多次被描述的血管内皮生长因子也在图中显示。
图四:由显著差异的基因影响的前五个生物通路(RPKM > 5和FC肿瘤/对照> 5)和特定的通路描述。A.)前前列腺癌途径包括ERK/MAPK信号相关的信号通路及VEGF表达。蓝条指示显著性。不同深浅的蓝色对应于不同的患者数据。橙色线显示0.5的值,B)描绘的前列腺癌的信号转导通路与基因表达数据。每一个基因的条形图代表的表达值按照病人样本1,2和3这一顺序(表达数据中没体现阈值)。C)描述了基因表达数据叠加在心血管系统通路中缺氧信号。每一个基因的条形图代表了样本1、2和3这一顺序(使用5为阈值)。
图五:三个样本中最受的影响的前列腺相关功能(RPKM > 5,FC>5)。在不同样本中参与相应的功能和患者的基因,P值为显著性。
图六:患者的基因表达,影响功能和潜在疗法的假设性研究。显示的是基因和它们之间的关系,可能有助于解释疾病的发病机制和进展的机制。在所有三例患者平均值最高的表达和传递RPKM > 5和FC > 5阈值基因互联使用智慧知识库在IPA帮助理解机制。例1表达的数据覆盖在图基因。每一个基因的表达值分别对应于患者样本1、2和3。红色表示调节上调和绿色表示下调。基因与前列腺癌和细胞凋亡功能的联系。得到VEGFA是一个已知的治疗目标。
图七:公认的前列腺癌生物标志物及其特征。在所有的三个基因诱导前列腺癌患者(RPKM > 5)。该表包括肿瘤与对照组的平均值,所有三名患者,基因标志,基因名称,基因产物的位置,是否该基因已被提出在文献中是一个前列腺癌的生物标志物,以及是否该基因被认为是任何其他应用程序的生物标志物,如疗效,预后,安全性或诊断。可以用于大胆的推测更有利的药物靶点或生物标志物特征的基因。
图八:公认的前列腺癌生物标志物类别。描述公认的前列腺癌生物标志物与他们的表达值在三名患者和跨越不同的生物标志物类别:现有的前列腺癌生物标志物,其他癌症生物标志物和公认的前列腺癌生物标志物进行测试和验证实验。
结论:
确定影响前列腺癌相关基因功能和上游调节因子(更多的细节来进一步研究)
得到了初步假说包括了凋亡失调和低氧可能促进肿瘤血管生成有关
用现有的市场药物(临床试验)突出潜在的治疗靶点
确定前列腺癌的生物标志物的实验验证和确认一些已经发表的生物标记物
CLC和IPA联合工作流功能:
原始数据的上传和规范化
可视化和质量控制数据
对测绘成果为RPKM基因/转录•计算模型
创造比和选项设置值
上传单个样本中一个基因或转录数据的文件或预计算结果到IPA中
设置标准和阈值进行分析
类似于微阵列数据分析的数据分析,探讨途径,网络,功能,毒性,产生机制,治疗靶点,生物标志物等的假设。



