双电子氧还原反应(2e-ORR)、过氧化氢(H2O2)、电催化、pH值、pseudo-Jahn-Teller效应、DFT计算
1、案例背景
传统的2e-ORR(Two-electron oxygen reduction reaction)在不同pH值下表现出显著的活性变化,因此需要一种能在广泛pH值范围内保持稳定性和高效性的2e-ORR体系。作者通过向TiO2中掺入F原子,成功制备出具有增强的pseudo-Jahn-Teller效应的TiOxFy催化剂,并经过实验表征及密度泛函理论模拟探讨了pseudo-Jahn-Teller效应如何调节局部pH值及吸附中间体能量,证实TiOxFy催化剂在广泛的pH值范围显示出优异的稳定性和高效的2e-ORR性能,并且具有出色的高产率。
2、建模与计算方法
作者首先在MedeA Environment中借助InfoMaticA工具检索了TiO2晶胞,随后用Substitution Search功能用F替换O创建TiOxFy体系。之后用MedeA VASP模块中GGA-PBE方法,对体系进行结构优化,计算吉布斯自由能及态密度(DOS)、差分电荷密度等电子性质。其中结构优化时,K点1x1x1,力收敛标准0.05eVÀ-1,电子收敛标准均为10-4 eV/atom;性质计算时提高电子收敛标准为10-5 eV/atom,截断能均为400 eV,其中Ti 3d轨道考虑+U。
3、结果与讨论
3.1 TiOxFy上2e-ORR试验研究
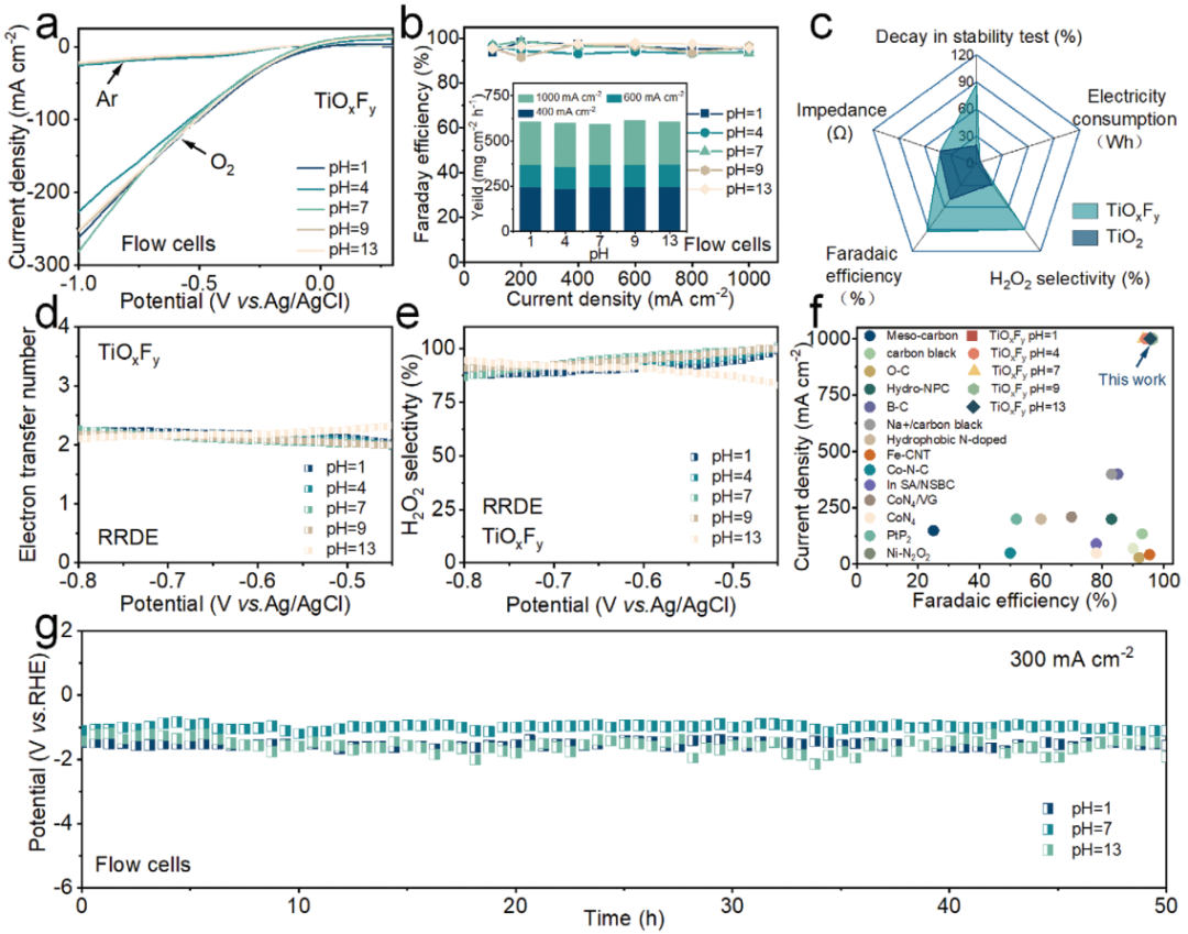
本案例中作者通过向TiO2中掺入氟原子(F)制备出TiOxFy催化剂,之后用HRTEM、XPS、XANES等表征手段证明成功制备了TiOxFy催化剂,且其具有增强的pseudo-Jahn-Teller效应。随后在不同pH(pH=1,4,7,9,13)条件下对TiOxFy的2e-ORR性能进行测试,见图1。
从图中可知:1)TiOxFy上发生了2e-ORR(图1a);2)TiOxFy能在很宽的pH条件下进行2e-ORR产生H2O2(图1c);3)TiOxFy在宽的pH下有较强活性,-0.8-0.45 V电压范围内,TiOxFy电子转移数目在2.1~2.4之间,H2O2选择性为83%~98%(图1d,e);4)TiOxFy在300 mAcm-2 下工作50小时或不同pH下重复循环5000次,TiOxFy表现出优异的持久性(图1g)。综上,是在不同pH下最有效的2e-ORR催化剂。
图1 TiOxFy的2e-ORR性能表征:(a)不同pH下LSV曲线; (b) 不同pH下法拉第效率; (c)TiO2与活性对比; (d,e)RRDE在不同pH下电子转移数目(n)和H2O2选择性; (f)与文献对比; (g)稳定性测试
3.2 TiOxFy上2e-ORR理论研究
作者通过MedeA VASP研究TiOxFy上2e-ORR路径,计算了吉布斯自由能、PDOS及差分电荷密度等性质,见图2。从图中可知,TiOxFy上2e-ORR比4e-ORR更易发生(图2a),2e-ORR中增强的Jahn-Teller可用PDOS及差分电荷密度进一步解释(图2h,i)。与TiO2相比,TiOxFy在费米能级处有更大的Ti-d轨道电荷密度强度(42.75 vs 4.95),表明TiOxFy对*OOH有较强的吸附能力;吸附*OOH后,TiOxFy上电荷转移数为2.01(TiO2仅1.93),说明TiOxFy中Ti活动性位点与*OOH有较强的相互作用。随后,*OOH通过2e-ORR路径在TiOxFy上解离为H2O2,而在TiO2上通过4e-ORR形成*O。

图2 2e-ORR机理研究:(a, b) Operando拉曼光谱; (c) 局部pH分析; (d-i) DFT计算吉布斯自由能、PDOS及差分电荷密度
4、总结与展望
本案例作者通过实验研发了具有增加pseudo-Jahn-Teller效应的TiOxFy催化剂,它在2e-ORR中表现出显著的耐pH性能,理论机理研究揭示pseudo-Jahn-Teller效应可调节电极/电解质界面局部环境和反应中间体的吸附/解吸。TiOxFy通过2e-ORR产生H2O2成本低于传统方法,展现出良好的经济效益和应用前景。
参考文献: DOI: 10.1002/adma.202401641 使用MedeA模块: MedeA Environment MedeA VASP



