氧化脱硫(ODS)、核壳催化剂、MoP、无定型氧化钨、界面、吸附能、电荷密度
1、案例背景
加氢脱硫工艺在工业操作上条件苛刻、能耗高且对于噻吩硫化物(石油中的主要含硫化合物之一)转化效果并不理想。异相氧化脱硫(ODS)可在低能耗、温和条件下,利用可重复使用的催化剂高效去除噻吩硫化物。然而,油品成分复杂,某些成分会竞争性消耗反应物,从而导致氧化剂消耗量大、脱硫效率低甚至燃油质量差。因此,开发兼具高活性和高选择性的催化剂对于构建实用高效的ODS工艺至关重要。本算例,作者开发了一种核壳异质结催化剂(WOx @ MoP/PCN),WOx @ MoP/PCN催化剂在60℃时ODS转化率高达768.1h-1 ,同时作者还在WOx @ MoP/PCN-H2O2系统中发现了一种基于直接电子传递的新型表面氧化途径,该途径绕过了活性氧的形成,从而使该系统具有适度的氧化还原电位。
2、建模与计算方法
作者通过MedeA Environment中InfoMaticA搜索了MoP,随后创建MoP(001)表面,随后采用MedeA VASP模块中GGA-PBE方法,优化体系;采用AIMD创建无定型结构(体系包含32个W和96个O原子),随后创建WOx @ MoP异质结构。其中对于晶胞优化采用截断能为520 eV,K点设置k-Spacing为0.25;电子收敛精度为10-5;无定型WOx结构在NVT系综下先在3000K下熔融50 ps;随后冷却到300 K,300 K下平衡10 ps得到无定型结构。NVT系综采用Nose-Hoover热浴,时间步长为1 fs。
3、结果与讨论
3.1实验研究
本案例研究人员通过将Mo6+-melamine-W6+-H3PO4配合物固定在碳纳米片上,在4%H2/Ar氛围中热解获得前驱体,然后合成具有强核壳相互作用的WOx @ MoP/PCN催化剂。随后STEM、XRD、EDS等实验表征(图1)证实成功合成了WOx @ MoP/PCN催化剂,WOx @ MoP/PCN为壳层结构。

图1 WOx @ MoP/PCN结构表征:(a,b) HAADF-STEM图像; (c) 图像数字化处理; (d) 原子分辨HAADF-STEM图像; (e,f) 从图(d)中黄线突出区域线扫描强度分布图; (g) 图(d)的HAADF仿真图像; (h-l) STEM-HAADF图像及STEM-EDS图像; (m,n) 图(h)黄色箭头所示区域EDS图; (o,p) (FT) EXAFS光谱
作者以二苯并噻吩(DBT)催化氧化反应为例,研究WOx @ MoP/PCN催化剂的氧化脱硫(ODS)性能(见图2)。从图中可知WOx @ MoP/PCN具有显著的ODS活性,在60 min内可100%去除DBT;且对燃料ODS出色选择性;除DBT外,WOx @ MoP/PCN对其它典型的噻吩类硫化物也表现出较高活性。

图2 ODS的催化活性及选择性:(a) 不同催化剂DBT转化率随时间变化; (b) 不同催化剂的周转频率(TOF); (c) TOF值与文献对比; (d) DBT在不同干扰成分下氧化选择性; (e) WOx @ MoP/PCN对不同硫化物的催化氧化活性
3.2理论研究
为了更深入了解WOx @ MoP/PCN催化性能,作者通过MedeA VASP对体系进一步研究。根据XRD和EDS结构,作者创建了由无定型WOx和MoP(001)组成的WOx @ W - MoP异质结构,其中W原子对Mo原子的取代度从0%增加到10%,无定型稳定结构由AIMD结合机器学习(MLFF)获得(图3)。

图3 结构及径向分布函数(RDF, g(r)):(a) 初始; (b) 3000 K,10 ps; (c) 3000 K,30 ps; (d) 3000 K,50 ps; (e) 以300 的速度将WOx从3000 K退火至300 K;(f) 300 K平衡10 ps
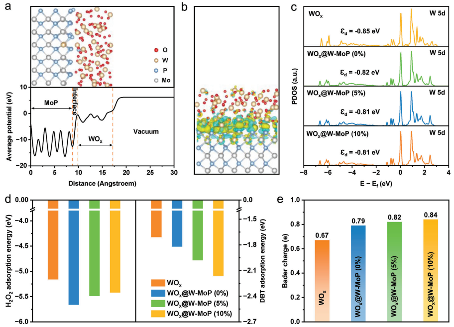
随后作者通过MedeA VASP计算静电势、电荷密度等性质(见图4)。从图中可知:
1)WOx和MoP之间的界面存在一个巨大的电势阱(图4a),证明界面间有强耦合相互作用;
2)WOx @ W - MoP电荷密度(图4b)验证了电子通过强耦合界面从MoP转移到WOx;
3)WOx @ W - MoP中表明W的d带中心更接近费米能级(图4c),且随着W渗透率增加,其接近程度也越高;
4)W在WOx - MoP界面上的渗透适当减少了H2O2的吸附,同时增加了DBT的吸附。这种调整有利于H2O*2解离及DBT氧化,极大促进了ODS反应动力学(图4d)
综上所述,核壳相互作用和独特原子渗透效应有助于促进H2O2活化及DBT氧化,从而提高了氧化效率。

图4 (a) WOx @ W - MoP(10%)平均静电势;(b) 差分电荷密度;(c) W 5d轨道的PDOS; (d) WOx上H2O2和DBT吸附能; (e) WOx上H2O2吸附后Bader电荷
4、总结与展望
针对燃料中噻吩硫化物的催化氧化,作者研发了一种新型核壳异质催化剂WOx @ MoP/PCN。实验和理论计算表明,具有原子渗透效应的强核壳相互作用可同时优化和DBT在W位点上的吸附,加速活化和中间产物的解离及后续DBT氧化。本项工作为开发具有高性能异质结构催化剂开辟了先前景,使其在能源和环境领域得到广泛应用。
参考文献: DOI:10.1002/adfm.202415558 使用MedeA模块: MedeA Environment MedeA VASP



