KRAS属于小GTP酶家族,作为多种信号级联上游的二元开关,调控细胞增殖与存活。KRAS突变可驱动肿瘤发生,在胰腺癌、肺癌和结直肠癌(CRC)中尤为常见。利用小分子抑制剂靶向突变型KRAS的药物研发在G12C和G12D突变中已取得成功。
然而,G12V、G13D、Q61L和A146T等具有临床意义的RAS突变仍是难以攻克的药物靶点,解析其结构特征对于开发新型有效治疗方案至关重要。
来自瑞典药企Oblique Therapeutics、瑞典卡罗林斯卡学院的研究人员及其合作者发表了一项研究,通过X射线晶体学技术,在无镁离子的磷酸盐和丙二酸盐缓冲液中,解析了KRAS G13D突变体的P环暴露构象,分辨率达1.4-2.4 Å(如下图)。该G13D构象中,开关I区域呈垂直位移状态,使催化核心完全暴露。为验证该构象的可成药性,研究人员开发了一种靶向P环的单克隆抗体(mAb)。
图注:X射线晶体学揭示开放态的KRAS突变体
研究人员使用PIPER工具(BioLuminate,薛定谔)进行了分子对接模拟,验证免疫球蛋白G(IgG)单克隆抗体对完全开放态KRAS P环的可及性。具体而言,以轻链和重链可变区的氨基酸序列作为输入,构建4B8的同源模型。轻链和重链分别选用不同模板。
若自动分配的互补决定区(CDR)序列坐标与实验鉴定结果存在偏差,则对其进行修正,并生成5种不同的CDR区模型。以人IgG1的结构为基础,分别构建可变片段(Fv区)和完整抗体(含两个对称的抗原结合片段Fab区与可结晶片段Fc区)的模型。由于CDR区序列相似度低于0.7,采用Prime模块的从头环预测功能对其结构进行优化。
随后,将基于Fv区建模的5种4B8模型分别与多种KRAS晶体结构进行对接。引入了一组中等强度的吸引约束(吸引势能的缩放因子提高50%),约束范围包含用于表位筛选的KRAS 10–21位。
含鸟苷5ʹ二磷酸(GDP)时,单克隆抗体与KRAS G13D的相互作用对接构象如下图所示,单克隆抗体的Fv区及其CDR与表位对齐,并发生相互作用。
图注:4B8与开关I处于完全开放构象的KRAS G13D的结合模式
图注:对接构象显示抗体4B8的Fv区与人KRAS G13D蛋白区域10–21的相互作用(箭头指示不同取向)
图注:对接构象显示抗体4B8与人KRAS G13D蛋白区域10–21相互作用的表面模型
以上结果说明,4B8可能通过结合与P环重叠的表位,阻止开关I区域闭合。这将通过阻断效应因子结合区的形成(即开关I与开关II聚合时拟形成的下游效应因子相互作用界面被阻断),将KRAS锁定在无活性过渡态。总之,分子对接与统计学检验证明,与野生型KRAS及其G12D突变体相比,单克隆抗体4B8与完全开放态G13D的结合作用更强。
实用工具分享️
PIPER是一款经过CAPRI盲测验证的蛋白-蛋白分子对接工具。它采用快速傅里叶变换(FFT)算法和多阶段处理流程,能够高效采样数十亿种结合取向,精准预测蛋白质复合物结构。它在保持高计算效率的同时,显著提升了近天然结构的筛选成功率,并针对抗体-抗原等特定复合物类型进行了专业的优化。
Prime是一款用于蛋白结构预测(如同源建模)和优化(如诱导契合)的强大工具,致力于获得高质量的受体结构模型。它通过同源建模和蛋白折叠识别技术,可以根据氨基酸序列预测出蛋白质的三维结构。其次,“诱导契合”功能可以模拟蛋白活性位点在与不同配体结合时发生的构象变化,从而提供更真实的结合模式预测。此外,它还提供强大的Loop区建模和侧链优化能力。
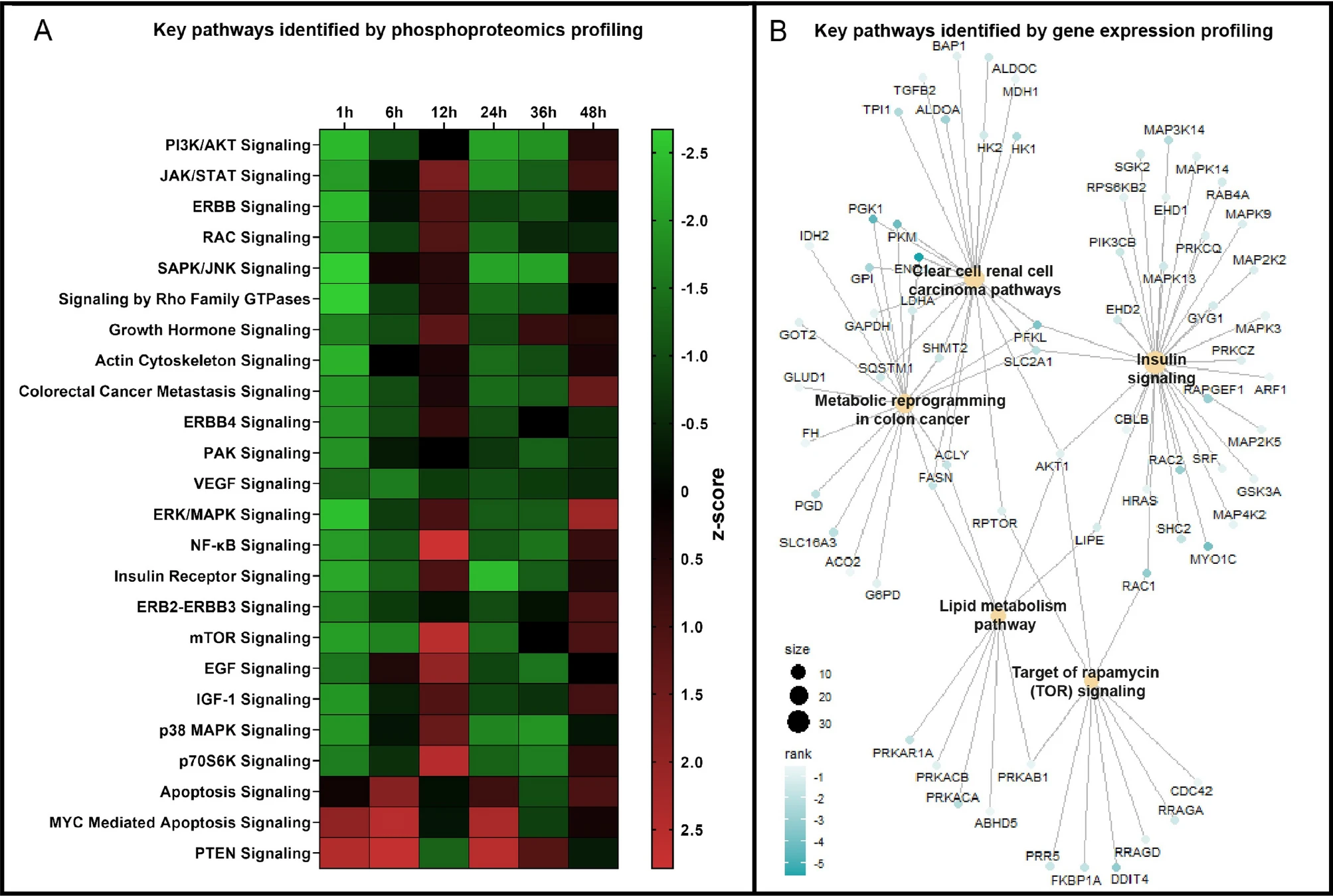
抗体4B8对G13D具有高亲和力结合活性,高分辨率荧光显微镜检测显示,它可通过巨胞饮作用被G13D突变型HCT 116细胞(人结直肠癌细胞来源)自发摄取。磷酸化蛋白质组学(由IPA软件分析)和基因组学研究证实,该抗体可抑制KRAS信号通路。(点击了解如何利用IPA分析多组学数据。)
图注:4B8的磷酸蛋白质组学和基因表达谱显示KRAS信号下调
图注:4B8的作用机制和可能的疾病相关性
综上,这项研究通过结构解析、分子对接与生物学验证,揭示了KRAS G13D突变体在细胞内可及的新型可成药空间。这些发现有望推动通过单克隆抗体或其他方式,针对这种完全开放状态的G13D构象开发靶向药物。
欢迎联系我们获取薛定谔软件试算!
参考资料
Jungholm, Oscar, et al. "Novel druggable space in human KRAS G13D discovered using structural bioinformatics and a P-loop targeting monoclonal antibody." Scientific Reports 14.1 (2024): 19656.



