抗体是生物制剂中的重要类别,具有广泛的治疗应用价值。计算模拟在抗体发现与优化的不同阶段均发挥着重要作用,涵盖从初始结构模拟与优化,到最终可开发性评估的全流程。Schrödinger(薛定谔)软件包含一系列抗体模拟的工具与工作流程,我们应如何根据已有的信息与研究目标选择合适的方法呢?

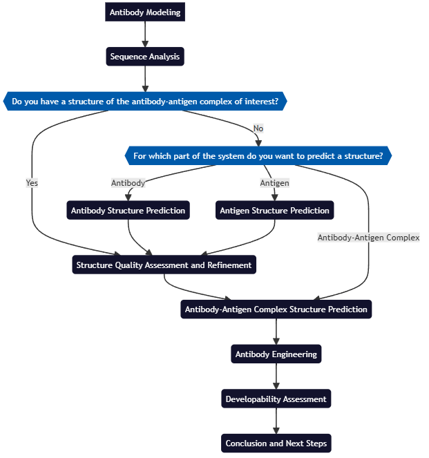
图注:抗体建模的研究思路
1. 序列分析
抗体建模的第一步是收集可获得的相关序列数据。获得序列数据后,即可开展基于序列的分析工作。该分析可通过识别框架区、互补决定区(CDR)以及种系起源,对抗体序列进行注释,同时也能标记出需要在后续模拟中重点考察的序列特征。
问:
是否有所关注的抗体-抗原复合物结构?
答:
是:进行结构质量评估与优化
否:进行结构预测
2. 结构预测
结构预测主要有两种方法:同源建模和基于机器学习(ML)的结构预测。
同源建模利用亲缘关系相近的蛋白质,将结构基序(motif)映射至目标序列,该方法仅在存在序列一致性足够高的同源蛋白结构时方可适用。基于机器学习的结构预测同样会参考与已知结构的相似性,但采用更为整体而全面的方式。建议同时使用两种方法并对结果进行比较。
请注意,以下这些结构预测步骤并非互斥关系,您可能需要分别对两种蛋白质进行结构预测、优化处理,再将二者组装来获得复合物结构。
问:
希望对体系中的哪一部分进行结构预测?
答:
仅抗体:进行抗体结构预测
仅抗原:进行抗原结构预测
仅完整的抗体-抗原复合物:进行抗体-抗原复合物结构预测
3. 结构质量评估与优化
在开展后续计算分析(如抗体-抗原分子对接)之前,对预测得到的结构进行质量评估是重要的前提步骤。

(图注:如何读懂Protein Reliability Report)
尽管结构质量评估遵循适用于所有蛋白质的通用原则,但由于抗体与抗原具有不同的结构特征,二者的结构优化策略通常存在差异。抗体拥有保守的框架区,同时存在高变异性的互补决定区环(尤其是CDR-H3),这类区域往往需要进行针对性的环区优化。抗原的结构跨度较大,既可以是刚性的小结构域,也可以是柔性较大的多结构域大蛋白,其优化工作通常聚焦于整体折叠质量与局部几何结构。
4. 抗体工程
抗体工程涵盖用于设计、改造和优化抗体以提升治疗效果的计算模拟与实验策略。其内容包括改善抗原结合能力、保证结构稳定性、降低药物开发风险,以及根据研发需求定制抗体的分子形式与功能。Schrödinger软件提供一系列用于引入突变并预测突变对复合物亲和力影响的蛋白质设计工具。
例如MMGBSA残基扫描可帮助您(通过丙氨酸扫描)定位突变热点,并借助亲和力成熟/CDR突变改造提升抗体的稳定性与亲和力。

(图注:MM-GBSA残基扫描分析)
此外,如果您的抗体结构来源于非人类物种,可通过CDR移植或残基扫描的方式对抗体进行人源化改造。
5. 可开发性评估
在进入实验阶段前,对风险位点进行识别并通过设计予以消除,能够显著降低成本并加快项目进度。
*Protein Surface Analyzer可用于识别聚集热点区域或反应性热点区域。
*Reactive Protein Residues Panel可以对溶剂暴露型残基进行扫描,以定位反应活性位点。
*基于恒定pH分子动力学(CpHMD)的蛋白质pKa预测是一种用于确定蛋白质对pH变化响应的高精度方法。
*Protein Titration Curve Panel是一种速度更快、精度相对较低的方法,用于预测蛋白质的pH依赖性行为。
总结
综上,Schrödinger软件可系统完成抗体序列分析、结构预测、优化、工程改造及可开发性评估,每一步都为抗体药物的高效研发提供可靠支撑,有效缩短研发周期、降低实验成本,为抗体药物研发提供了一套科学且实用的解决方案。



