人乳头瘤病毒(HPV)会在宿主基因组中进行整合,并且可能通过各种破坏性机制促进癌症的发生。通过NGS技术,科学家可以鉴定病毒和宿主基因组的断点以及嵌合序列。然而,要快速、准确、方便地完成NGS数据分析还存在一些挑战。在本文中,我们将介绍CLC Genomics Workbench分析平台如何实现病毒整合位点分析和可视化。CLC包含许多自动化工作流程,例如:病毒杂交捕获(Viral Hybrid Capture,VHC)数据分析和病毒整合位点(Viral Integration Site,VIS)识别等。
图 1:A:CLC微生物基因组学模块,文献研究所用的数据库、数据集。B和C:HPV工作流向导
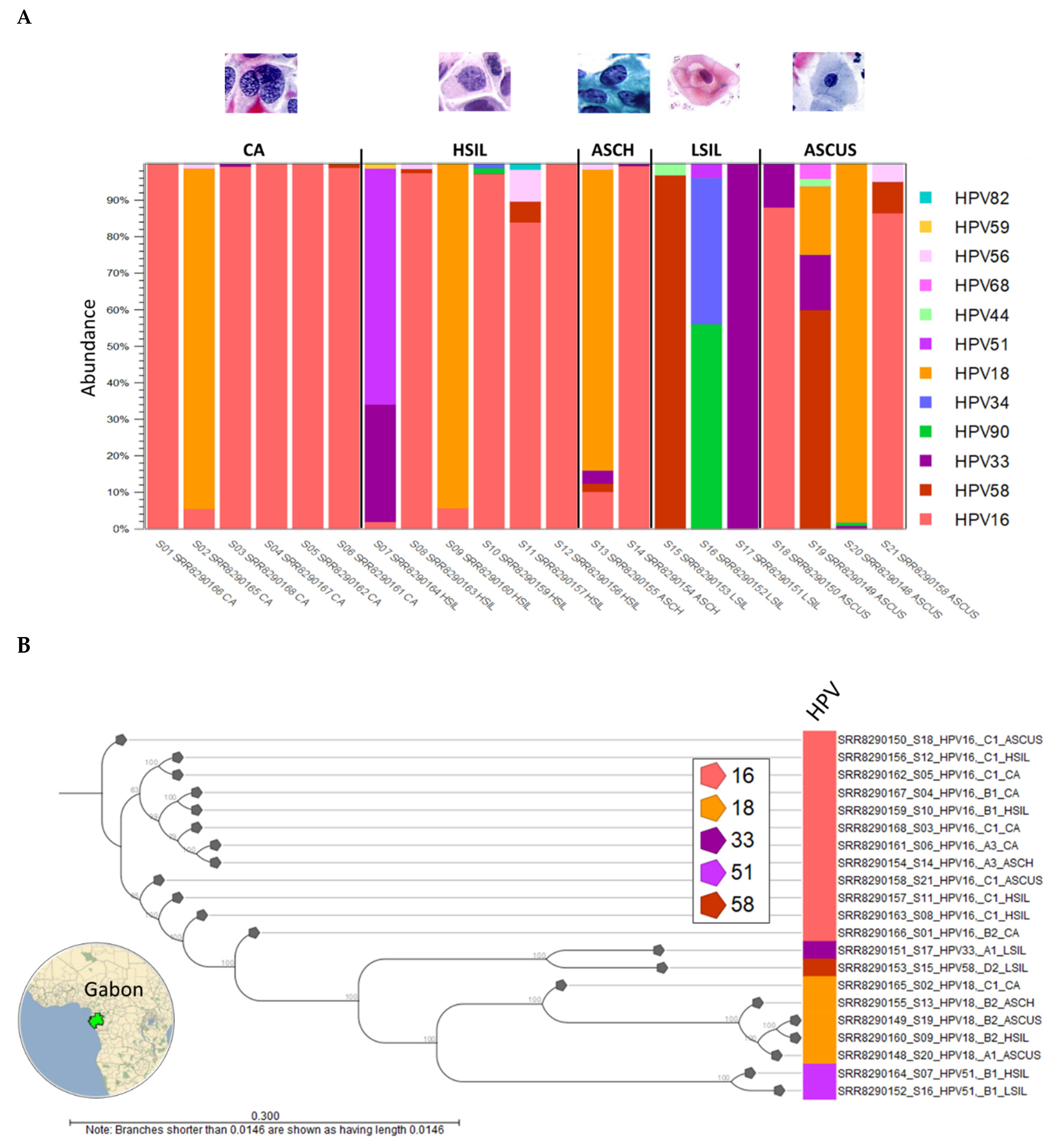
HPV分类分析
CLC中的HPV分类分析工作流程可以生成丰度表,展示已识别分类群的名称、7级分类命名法、覆盖度估计和丰度值。低丰度基因型的临界值设定为<总组成的1%。图2A中为合并丰度表堆叠条形图,HPV型特定致癌性用不同颜色表示。图2B为基于HPV基因型和子谱系的系统发育树。
图 2:病毒杂交捕获分析
病毒整合位点分析和可视化
CLC中的整合位点分析工作流程可以生成病毒mapping和断点注释track、宿主mapping和断点注释track、可缩放可旋转的VIS环形图、VIS总结报告。图3A为典型的VIS环形图,显示了整个HPV和人类基因组。图3B为基因组视图,显示了HPV-16和11号染色体的read pairs以及空白(粗蓝线)位点的read mapping,揭示了正向和反向病毒宿主嵌合reads。在S01的HPV和宿主read mapping中,显示了断裂read pairs和病毒-宿主嵌合正向/反向read的位点,并可放大到核苷酸水平进行详细的查看(图3B)。
图 3:病毒宿主整合位点分析
视频演示
点击观看如何使用CLC进行HPV整合位点鉴定。
CLC流程步骤教程
扫码填表后联系工作人员获取PDF教程和CLC流程原文件,一键上手病毒分析。

有奖答题
扫码答题后截图给工作人员抽奖!截止日期(推文发布后一周)

答对3题即可参与抽奖哦,京东卡,话费充值,餐饮代金券等你来拿!
[参考文献]
Shen-Gunther, J.; Cai, H.; Wang, Y. HPV Integration Site Mapping: A Rapid Method of Viral Integration Site (VIS) Analysis and Visualization Using Automated Workflows in CLC Microbial Genomics. Int. J. Mol. Sci. 2022, 23, 8132. https://doi.org/10.3390/ijms23158132



